NSCI 20110 gsaieed | 11/27, 8:17 PM Fundamental Neuroscience

Lecture 1: Introduction to the Brain: Anatomy and Development

Jean-Dominique Bauby

+ Suffered a massive stroke, woke up 20 days later unable to do anything but blink a single eye-lid - Locked-in Syndrome: Mental faculties are intact, but majority of skeletal muscles are paralyzed

Categories of Nervous System Function

+ Sensory - Perception is interpretation of the outside/internal world. Sometimes inaccurate in predictable ways (Gestalt principles, equally sized circles surrounded by either large or small circles, motion illusion). Perception/interpretation is dependent on context + Homeostasis - Maintains internal balance, so to speak - Heat beat, breathing, gut function, etc. - Autonomic reaction/arousal comes like a full package, all the responses always happen and at once + Abstract/Higher - Involved in cognition, thinking, higher order computation, etc. + Motor - Motor neurons, also known as motoneurons and/or lower motor neurons, are neurons in the central nervous system that only target skeletal muscle - No other neurons ‘talk’ to skeletal muscle, and skeletal muscle cannot act/’say’ anything on its own / of its own volition - Motor cortex goes to motor neurons (either indirectly or directly), known as the motor hierarchy - Final Common Pathway (Sherrington): central nervous system control of behavior in which all motor control signals ultimately synapse on motor neurons

Structures Involved in Motor Control

+ Cerebellum - Coordinates large scale, complex movements - Not necessary for simple movements (ie movement of a finger up and down) - ‘Thinking’ can interfere with function - Coordinates between agonist (“go”) and antagonist (“break”) signals - Loss of cerebellum leads to ataxia – loss of full control of bodily movement + Basal Ganglia - Responsible for action selection / as a result is anti-multitasking - Starting point is to do nothing, then listens to cerebrum and decides what cerebrum is emphasizing - ‘Tied’ into cerebral cortex so to speak, so movements controlled by it more affected by thinking/cognition. Also involved in thought selection. - Composed of the striatum and palladum
Source

Neural Development

+ Organizing point on dorsal and caudal surface of embryo + No orientation to ball of cells + I could write multiple pages on neural development, but these images and video will do a much better job than I will:


+ The above cartoon shows a dorsal view of the three-vesicle embryo with rostral to the right and caudal to the left. Immediately surrounding the neural tube is neural crest, which gives rise to most of the peripheral nervous system. Within the primordial head region of the developing embryo, neuroepithelium develops into pre-placodal ectoderm (blue area), which eventually populates seven bilateral pairs of placodes (yellow areas), five of which give rise to sensory neurons.



Directional Terminology

Source

Lecture 2: Cellular Organization of Vertebrate Central Nervous System

Corpus Callosum

+ Connects the two telencephalic hemispheres, connecting one place in one hemisphere to its analogous partner on the other hemisphere + Keeps the pieces of the brain from floating apart + Forms a physical joining between the telencephalon and the diencephalon: internal capsule, which is almost all descending information, except when info goes back up from thalamus/hypothalamus to cortex via the capsule + Normally, holding something in the left hand gives sensory input to the right hemisphere of the brain, but that information is normally transmitted across the corpus callosum to the left hemisphere to language areas of the brain so that you can say “I am holding a coin”. Without the corpus callosum, you would not be able to say this.

More On Neurulation: Chick Embryo!

+ Neural ectoderm plate invaginates, becomes a groove, then buds off as a neural tube + 24 hour chick embryo - Somites are blocks of mesoderm on either side of the neural tube. Each corresponds to piece of the spinal cord - Brain starting to swell + 33 hour chick embryo - A lot more swelling of vesicles - More somites + 48 hour chick embryo - Head vesicles have expanded greatly, optic vesicle forms (buds off the diencephalon) - More somites, Wings forminng + Cross section of neural tube - Right side is dorsal, side with the neural tube - Circle to the left of neural tube is notochord + Big neural space at the top is part of the brain, is the diencephalon and telencephalon - Foramen of Monro: tube that joins the telencephalon and diencephalon + Small neural space at the bottom is the spinal cord - Down is dorsal (closer to neural tube) - Dorsal Root Ganglia Groupings to right and left are part of the peripheral nervous system. Form from neural crest cells, form sensory neurons. - Motor neurons form on the ventral side of spinal cord

Structure of Neurons

+ Soma: circular cell body + Dendrites: processes extending outward from cell bodies, receive information from outside, decrements in size like branches + Axons: processes coming off of soma, transmits information, doesn't decrement in size + Synaptic terminal: where information output actually occurs - Boutons: circular endpoints where chemical transmission occurs between synaptic partners - Chemical transmission occurs via the release of neurotransmitters + Synaptic Cleft: space between axon terminal and postsynaptic partner (usually dendrite) - Huge influx of calcium allows presynaptic neuron to release packaged neurotransmitters - Vesicle fuses with presynaptic membrane (Presynaptic terminal), releases neurotransmitter - Neurotransmitter binds to receptors on the postsynaptic membrane (postsynaptic element) - Postsynaptic partner can be another neuron or a muscle or other things for peripheral neuron (will explain later)
Source

Cell Theory

+ Cell theory used to be applied to all cells except those in the nervous system + Nervous system was thought to be one big syncytium, large mass of stuff, neurons are not individual cells - Neuron Doctrine: Ramon y Cajal uses Golgi staining to say that the nervous system is not a syncytium and is made up of individual and unique cells, approaching his science like an artist + Law of dynamic polarization: info goes in to dendrites and out through axons - Looked at the retina because it was known that information goes from the retina to the brain

Download this week's worksheet here as a pdf!

Lecture 3: Peripheral Nerves and the Spinal Cord

Glial Cell Types of the Nervous System

+ Microglia: immune cells of the brain - When foreign stuff comes into brain, become reactive - Only cell type in the nervous system that does not come from neuroectoderm - Comes from hematopoietic line + Macroglia - Astrocytes ~ Found in the central nervous system ~ Small, star-like, lots of processes ~ Involved in synapse stabilization, surround synapses to hold them together ~ Important for recycling neurotransmitters (Glutamate has a cycle that necessarily uses glia since the neuron cannot make its own glutamate) - In the periphery (dorsal root ganglion), there is a similar thing called satellite cells ~ Same functions as astrocytes ~ Also in the dorsal root ganglion, the neurons are very close together ~ These neurons do not have dendrites and there are no synapses within this ganglion. This is just a place where many neurons live but do not act - Oligodendrocytes ~ Central nervous system ~ Derive from neural tube ~ Make myelin in CNS - Schwann Cells ~ Peripheral Nervous System ~ Derive from neural crest ~ Since this differentiates Schwann cells from oligodendrocytes, demyelinating diseases can each either affect the peripheral nervous system OR the central nervous system ~ Make myelin in PNS
Source

Nerves and Neurons Fibers

+ Nerves: mixed, have two/three components - All have sensory/motor components, some have autonomic components - Trauma affects all three components ~ Interrupt autonomic nerves: loss of trophic factors ~ Interrupt motor neurons: weakness ~ Interrupt sensory neurons: numbness/pins and needles/burning pain, positive symptoms: paresthesia + Sensory Components - Sensory information comes in from, say, receptors on the skin - These sensory neurons sit in the dorsal root ganglion (periphery) and connect to both the skin and the spinal cord - Peripheral neuron: cell body is in periphery - Sensory neurons are each dedicated to a certain modality/stimulus ~ Example: specific sensory nerves react to light touch, to vibration, to pain, etc. - Large Fibers: myelinated ~ Proprioceptive: information is coming back from muscles and joints and telling you about the position of your body. Doesn’t come to consciousness, is just fed into the motor system ~ Tactile: touch, vibration, etc. - Small fibers: unmyelinated ~ sharp pains ~ Dull, aching/burning pains ~ Changes in temperature, itch - Can have a problem with either large OR small diameter fibers but not both ~ Congenital Insensitivity to Pain (CIPA or HSAN III): damage to small fibers, associated with Anhydrosis (cant sweat) ~ Small fibers do not develop due to a gene that is required for their lineage ~ Peripheral autonomic nerves (unmyelinated small nerves that go from autonomic ganglion to the smooth muscle) come from the same lineage as small fibers ~ So both small fibers and peripheral autonomic nerves don’t develop ~ Cannot sense pain and does not sweat ~ How do these individuals come to attention (in their first year of life)? ~ During teething, baby feels no pain when their teeth come in and they continue teething ~ Self-mutilation: bite off their fingers + Motor Components - Motor neurons connect from spinal cord to skeletal muscle - Central neuron: cell body is in central nervous system + Autonomic Components - Neuron from spinal cord goes to autonomic ganglion, and another neuron from the autonomic ganglion innervates smooth muscle - Example: Micturition ~ External urethral sphincter is a skeletal muscle (conscious action) ~ Eventually the smooth muscles in the internal sphincter also contract autonomically/subconsciously

Axonal Transport

+ Need axons if communication is occurring from between far away cells + Anterograde: sending things from sell body to axon terminal - Shipment of vesicles, proteins, neurotransmitters, etc. - The garbage (excess or used proteins) must be shipped back to cell body where there are lysozymes + Retrograde: sending things from axon terminal back to cell body + Tau: molecule important for axon transport in both directions - Pretty unifying theory that all neurodegenerative diseases are due to improper functioning of tau - Parkinsons, alzheimers, ALS, prion’s disease, chronic traumatic encephalopathy, Huntington’s, etc. + Why do we have multiple synapses instead of just having huge long axons to communicate between far away places? - Gives flexibility, ability to integrate multiple things so that output is not always same as input - Example: if we cut sensory neurons, could move for some reasons but not others - Counter example: if cut motor neuron, could never move that muscle - Motor neuron to muscle is 1 to 1 (input = output) + How does Polio attack motor neurons? - Peripheral neurons have a vulnerability from being in the periphery - Peripheral motoneurons takes up polio virus and transports it back to CNS - Neurotropic virus that acts like a trophic factor

General Anatomy

+ Spinal cord: has two swellings - Cervical and lumbo-sacral - Topographic: areas higher up innervate upper-body, lower areas innervate lower-body + Cranial nerve vs spinal nerve - Depends on where nerve leaves from + Sections of nerves - Cranial, cervical, trunk, lumbar, sacral + Sensitive in fingertips not in lumbar region - Due to number of neurons/receptors in each area
Source
Source

Lecture 4: Spinal/Cranial Nerves and Facial Expression

Overview

+ Spinal Nerve: leaves the vertebral column - All have sensory and motor components, some have autonomic + Cranial Nerves: leave the cranium - Some have sensory components, some have motor, some are mixed (and have autonomic)

Facial Nerve (VII)

+ Facial Nerve (VII) - Mixed cranial nerve - Motor aspects ~ Innervates muscles of facial expression ~ These muscles attach to skin (not bone) ~ Does not include chewing muscles, muscles that move your eyes, or one of the middle ear muscles (tensor tympani) ~ Innervates the stapedius (middle ear) ~ The motor neurons that innervate the muscles of facial expression and the stapedius sit in the same area (Facial Nucleus) in the Central Nervous System - Autonomic (parasympathetic) effect -> makes tears, saliva, nasal mucosa ~ This neuron also comes from the central nervous system (Salivatory Nucleus), goes to the autonomic ganglion, and another neuron innervates a salivary gland - Sensory aspects ~ Taste from anterior 2/3 of tongue ~ This sensory neuron in the peripheral nervous system goes to the Nucleus Tractus Solitarius (NTS) in the central nervous system, which is involved in the perception of taste ~ S-S from part of the ear ~ Ear receives somatosensory information from multiple nerves, including the facial nerve ~ This sensory neuron also comes from some ganglion and ends up in the Spinal Trigeminal Nucleus (SVN) in the central nervous system - If cut on one side (Bell’s palsy), symptoms: ~ Can’t move half of the face ~ Dry mouth, dry eyes, dry nose ~ Sounds will start to sound louder (hyperacusis) ~ Positive signs, dysesthesia/paresthesia – wrong feeling when you should not feel something (ear pain, ringing noise) ~ Lose some taste in front 2/3 of tongue

Looking at coronal cross-section through the pons: level of facial colliculus

+ Black is staining for myelin/axons + Gray areas are cell bodies mixed in with axons and dendrites + Facial nerve comes out of the edge of the pons + During development, the facial nerve comes from the pons, and as it migrates they drag behind their axons and go around another cranial nerve nucleus (Abducins nucleus) - All other cranial nerves shoot straight from the cranium and out - If you have a stroke at the abducins nucleus, what symptoms would you have? ~ Would be unable to abduct (move laterally) your eye on the side of the injury ~ Would not be able to move muscles on that side nor the stapidus (like Bell’s palsy) ~ No problems with taste, somatosensory info, or dry mouth/nose/etc. (unlike Bell’s palsy) ~ Group of functionally related neurons with a functionally related output that is not always all-or-nothing ~ In other words, there’s no actual connection between the facial nucleus and the salivatory nucleus except that the axons that extend from those nuclei “jump on the same street” + Moebius syndrome - No facial expression - No naso-labial fold - Slight adduction of the eye

Top-down control of making facial expressions

+ Facial nerve needs information from the cerebral cortex (specifically the motor cortex) - Motor cortex innervates motor neurons directly ~ For motor neurons that go to the hands and the feet, go through the corticospinal tract ~ But for motor neurons that go to the facial muscles (expressions, chewing, tongue movement, shrugging, turning head), go through the corticobulbar tract ~ Not the eyes though ~ Only the nerves for facial expression go through the corticobulbar tract (not the ones for moving the stapedius) - Motor cortex can also innervate interneurons that then innervate motor neurons ~ Example: the muscle that allows you to raise one eyebrow at a time ~ Say that the top part of the facial nucleus innervates the top muscles of the face and the bottom part of the facial nucleus innervates the bottom half of the face. The motor cortex innervates both the top and bottom halves of the facial nucleus separately ~ Can do something in one context and not in another - Motor cortex is topographically arranged

Download this week's worksheet here as a pdf!

Lecture 5: Organization of the Spine and Brain

The Spinal Cord has a general organization

+ White matter is "bigger at the top and smaller at the bottom" + The initial development of the spinal cord is divided into the basal plate and the alar plate + Grey matter has neurons split into three different areas - dorsal: dorsal root carries sensory information to the dorsal root ganglion - ventral: motor information; skeletal/somato motor!! send axons to the ventral horn

+ thoracic horn: how do we know? we have a skinny little ventral horn; the ventral horn has motor neurons that sits in a collection called pools - the pools are organized in sagittal columns and are topographically organized - "the pools that are most mediately situated, innervate the axial musculature” - as I go laterally, I get the the limbs - so what will be in cervical that won’t be in thoracic? ~ the ventral horn will be larger in the lateral direction because you have innervation of the arms as well + How do you differentiate from the dorsal and ventral? - Ventral has a large fissure (arteries travel through there)

+ Spinomedullary junction: where the spinal cord connects to the medulla in the brainstem + In the image below, we can see the dorsal side of the spinal cord - The blue area stains for myelin - The pink is the beginning of a nucleus - Shows motor neurons that are big and pink - Cranial nerve 11 innervates the muscles that allow you to shrug

+ If we diagram the spinal cord we can see that it has the acronym SAM: sensory, autonomic, motor

Spinal cord and the brainstem

+ lumen progressively gets pushed up and the eventually meet at which point you essentially have an opened up into the fourth ventricle + What's on the outside? sensory; on the inside, motor + if we made a divide in one section what would we find more medially and what would we find laterally? - Medial: somatomotor, Lateral: autonomics

+ in the head region we have muscles that didn't come from somites - they are from branchial arches ~ ex: muscles of the facial expression, chewing, shrugging, swallowing ~ the ones from somites are eye muscles and tongue muscles

Midbrain, Pons, Medulla: The Brainstem!

+ functions “ascend in loftiness as you ascend from caudal to rostral” + Medulla: organizes breathing, blood pressure, gut motility and similar functions; you are not aware of these functions typically (you can be aware of breathing but you don’t have to be); vestibular functions, hearing, taste + Pons: facial movements (abduction of the eye), REM sleep, atonia (the pons projects down the spinal cord and inhibits motor neurons during REM sleep), what happens with this connection is broken? sleep behavior disorder - Vestibular Function: gonna tell us where our head is in space and how it is accelerating in space; that is useful for keeping balance (projections from vestibular nuclei to spinal cord), keeping our gaze steady on whatever we are looking at (off to pons and midbrain bc midbrain has the rest of the extra ocular muscles), most of how you move you eye is controlled by the midbrain + Midbrain: also has an area called the locomotor center; this area when stimulated causes movements in gait (the cat has a gate and with more stimulus the cat starts to run or trot), central pattern generator (an area that can out put movement without you being conscious of it) - Reticular Activating System (RAS): area when stimulated can wake a person up more; there are some individuals that are in minimally conscious state… the problem is here, they can not be aroused + Cerebellum: not technically part of the brain stem, but coordinating all movements, synapses with midbrain which controls gaze + the brainstem has to be dead in order for you to be considered brain dead - two particular functions of the brain stem that we think about when characterizing brain death ~ Vestibulo ocular reflex, Apnea

+ Opening of the fourth ventricle - Inferior Olive: located in the medulla; coordinate signals from the spinal cord to the cerebellum to regulate motor coordination and learning; projects to the cerebellum and gives a teaching signal to the cerebellum ~ ex: when you learn a new piece of music and you mess up, the inferior olive gets a signal and feeds it forward to the cerebellum to correct the next iteration of that movement + Caudal Midbrain - Output from cerebellum - has a tract that coordinates eye movements ~ trochlear nucleus: innervates one extraoccular muscle (superior oblique) it’s nerve comes out of the top and has a “torturous journey"

Lecture 6: A Dissection (know these structures and where they are!)


+ Nucleus accumbens - involved with sweetness + Ventricular system + Corpus callosum and where it is - how far back does it go with coronal cuts + Where diencephalon is along the brain + Anterior commissure - tough and a lot of axons + Caudate and putamen - striatum + Interoception, taste, smell - globus pallidus + Globus and pallidus are basal ganglia key elements + Lenticular nucleus + Substantia nigra - parkinsons - black stuff + Cerebral peduncle - base of midbrain + Internal capsule + Hippocampus - has thin layer of white matter on top of it that becomes the fornix + Grey matter touching lateral ventricle is caudate + Choroid plexus + Where you see cerebral aqueduct is where midbrain is + Pineal gland + Sinus - collect venous blood, used up blood from the cerebrum + Falx cerebri + Jugular vein + Huntington's - neurons die and ventricles enlarge because the neurons die, more space to take up + Silvian fissure + Tentorium + Claustraum - people think it might be the seat of consciousness

Download this week's worksheet here as a pdf!

Lecture 7: Neuron Anatomy and Communication

Glycerophospholipids make up membranes

+ how is information sent through electrochemical gradients + you have to understand what got that neuron to that particular voltage (the voltage itself doesn't matter) - you can be trigger happy (excitable); not something that you can put into one number - membrane voltage potential IS NOT EXCITABILITY

Fundamental properties of membrane signaling

+ passive properties: neuron sits there and responds to synaptic inputs called passive responses; little changes that increase or decrease it or just change excitability of it + how do neurons respond to inputs? + summation (spatial and temporal) + active properties!: whether this neuron actually fires an action potential or not - threshold: a point at which the cell fires an action potential but there is no set number it can change according to circumstance + how do we link the release of the NT to actual activity?

Terms in electricity

+ voltage: can be written as E; this is the potential energy measurement + current: the “flow of water” per volume of time; ca be integrated to get charge + resistance: the same as impedance and the opposite is permeability + capacitance: the ability to keep charge separated

Components of membranes

+ have hydrophilic and hydrophobic parts + align to the inside and outside of the cell + we care about ions and their ability to cross this membrane - K, Na, Cl, Ca, Mg + these can not get across the membrane except by three different avenues - ion channels - transporter - gap junction + whats the difference between ion channel and transporter - ion channels can be open (pore that goes from int he inside to the outside) - there are no transporters that have a pore from the inside to the outside

+ gap junctions: these are channels but the full channel goes across the membranes of two different neurons - have semi channels in both neurons - through some spectacular mechanism, they line up and match and then you ahem the ability for molecules to go between two different cells - this is the only one that is between two cells rather than inside vs outside - have connexins - the diameter of the pore is typically “modulatable” ~ when they are at their greatest, they can let in more than just ions! Think proteins, ATP etc - How far about are synapses? ~ 20-30nm ~ in the case of the gap junctions, it is 3nm

Ion channels

+ properties: two basic ways that you can activate these - voltage gated - ligand gated + once it is activated it goes from closed to open THAT’S IT + they are selective - some things can some things can’t! - based on things like chemical properties - some are selective for monovalent cations but some only let in Na or K - there is selectivity for EVERY ion channel + whats gonna determine which way the ions are gonna flow and how many are gonna flow (rate) - gradient across the membrane - steady state: chemical and electrical gradients balance out and this value is predicted by the Nernst eq; there is a potential for every ion and is dependent of the concentration of the ion inside and outside of the cell; typically Ek = -90mV

Nernst Potential

+ we can calculate them for each of our main ions: - K: -90 - Na: -70 - Cl: -70 + how are we gonna put all of these together? - gonna weight it by the respective permeability of each of these - with use the GHK eq!

+ K is the most permeable so we designate it as 1 and assign others values relative to K - K: 1.0 - Na: 0.04 - Cl: 0.45

Ohm’s Law

+ V = IR + where I is the synaptic current + where V is the response + where R is the membrane resistance (to an ion) + if there are no channels open then what is the resistance? infinite - so what makes it non infinite? open channels! - proportional to the number of open channels

2 ionotropic receptors to know:

+ GABA-A channels: ligand gated channels - other name for ligand gated ion channel is ionotropic receptor - the pore is selective for Cl - PSP: postsynaptic potentials can take you towards or away from excitations; the amount of potential change is very small but the change in resistance is what is key here ~ it decreases membrane resistance a lot ~ what is the effect of this, when I come along with an excitatory input? it changes excitability; you can use them for hypnotics, sedatives, muscle relaxers etc ~ in the presence of the agonists is the excitability high or low? Low! ~ epilepsy: problem with over excitability due to changes in GABA (treated with GABAergic agonists) + AMPA receptors - the endogenous ligand for this is glutamate - most common excitatory NT in the brain and this is the most common Glu receptor in the brain - Glu binds to two different sites (collections of several subunits the form one channel) - at that point, the channel opens and it is a non-selective cation channel (monovalent cations so both K and Na but not Mg) - hyperpolarization - depolarization

Post synaptic potentials

+ temporal summation + spatial summation + neurons add up potentials from synaptic cut tents across time and space + neurons with long length constants summate potential arriving at widely dispersed sites + neurons with long time constant summate potentials arriving at longer intervals + do all neurons create action potential? No! not all neurons have axons

Action Potentials

+ rising phase is the depolarization phase past 0 into positive values and then there is a depolarization + once you start this, you canNOT take it back + comparison to bullets rather than a hose; you can’t amp it up or down; once you press the trigger it’s done! + what is responsible for this rising phase? - type of channel known as the voltage gated Na channel (VGSC) - goes from closed to open but then goes from open to inactivated - inactivated does not mean closed ! - then goes from inactivated to closed through hyperpolarization back to membrane potential - gives you a limit to how frequently a neuron can fire - begins at the axon hillock; this property gives rise to dynamic polarization; once it passes, AP can no longer be fired until it rectifies again; this is why potentials only go in one directions - what happens if Na channels are blocked? breathing! nerves that innervate the diaphragm will not conduct AP ~ red tide is lethal to people for this reason!

Axonal polarization

+ invertebrates use axons that do not have myelin - at every membrane, it depolarizes the neighboring membrane; in order to propagate current faster you have two ways that it can go: out of the axon or down the axon - if you want it to go down, what do you do? increase the diameter! - the conduction velocity is proportional to the diameter of the cell bc as it increases the axial resistance decreases

AP conducting in myelinated axons

+ resistance in series adds - rm across a myelinated axon is very high. much lower than r a (axioal resistnace) AP goes shooting down the axon - capacitance in series adding in inverse, cm across myelinated axon is very low. membrane charges up very rapidly - the cool thing about myelin is that there are these adhering junctions that brings these membrane very very close; the cytoplasm is squeezed out of the glial wraps like tooth paste - the upshot is that there is no conductive path for an ion to pass bc there is nothing to conduct it; resistance adds - saltatory conduction: nodes and things + myelinated axons - conduction velocity is proportional to the diameter and the factor is about 6 - few different types of axons ~ very large = more myeline; axons that deal with motor, proprioceptive information ~ small = poorly myelinated; things such as crude touch pressure pin prick etc

Axonal diseases

+ as you demyelinate, you start to make errors, the wraps starts to unravel handsome current can leak out and some APs can be missed or they could be mistimed; this has very serious consequences - Charcot Marie Tooth: mostly affects large diameter fibers ~ what you see is that there is wasting in the calf and that is because the motor fibers are not working very well, muscle is underutilized (atrophy) but you also see changes in the structure of the foot (really high arch and hammer toes) sensory info that you are supposed to get back doesn't come back so the motor program is unchecked; you are making a movement that you aren’t necessarily aware of; start to have musculoskeletal deformities

Lecture 8: Neurotransmitters and Synaptic Communication

Neurotransmitter release:

+ one type of neurotransmitter vesicle are small clear synaptic vesicles - there are many kinds but this is one kind - they are packed all throughout a synaptic terminal - some of them are docked at the membrane ready to go (ready to fuse) - each vesicle is lipid bilayer and inside are lots of neurotransmitter molecules of a given type (some other things can be in there i.e. ATP) - How do the NTs get across the membrane and across the cleft? the vesicle fuse to the plasma membrane and forms a pore and NTs diffuse out across the cleft and over the to post synaptic dendrite + how do we control vesicle fusion? - vesicle fusion occurs all the time in the ER in getting proteins from their production site to their expression site so how do we control in this context? - there is a lot of vesicle trafficking but we don't want to happen whenever in the brain, we want it to be triggered for specific situations - these vesicles are sensitive to triggers and our main trigger is Ca ~ doesn't have sensible Nernst potential ~ when an ion channel that is permeable to Ca, then Ca come into the cell ~ the high concentration of Ca around the vesicles causes the trigger for fusion of the vesicles ~ this does not occur in other cells ~ we also have to suppress the ongoing constitutive fusion with a molecule called complexin (dials down the ability of synaptic vesicles to fuse to the plasma membrane) - Voltage gated Ca channels ~ requires a substantial depolarization to be activated ~ different bc THESE DO NOT INACTIVATE

Overview of release

+ as the get close to the membrane they are docked + even closer = primed + when Ca triggers the vesicle, they fuse and the pore opens + the pore expands and the NTs flow out + synaptic vesicles are recycled

SNARE

+ we want fuse the vesicle to a target (plasma membrane) + there are V-SNARES and T-SNARES that interact to form + conformational change (trans to cis) so it snaps it so close to membrane that they fuse + another set of molecules come in and broaden the pore and allow more molecules to leave + target snares: - SNAP 25 - syntaxin + vesicular snares: - synaptobrevin - synaptotagmin + these all must work together; without one them there is no fusion + there are a class of diseases where one of these is cut and fusion can no longer occur - Botox ~ relaxes muscles (lasts about 3 months); used in cerebral palsy spasms also to relax muscles ~ disrupts synapse between motor neuron and muscle - Tetanus ~ retro-transported across the synapse to an inhibitory neuron that inhibits motor neurons; now the inhibitor is not working ~ apistotonis- the posture that people with tetanus can show

Lambert Eaton: a paraneoplastic disease

+ action potential will occur but no NT release + they became very weak in their muscles + neuromuscular junction disorder where you have a Ca channel deficiency to trigger release of the NTs + if you are a doctor what do you do to help? - are they gonna be better as they try to repeatedly try to flex? they have more response as they keep on trying and eventually build up enough times (they have some Ca channels just not a lot) - give an inhibitor of K channels to delay repolarization

Neurotransmitters

+ Peggy says “there is nothing special about NTs”… meaning they often have other functions in the body + three groups to focus on: - low molecular weight: classical; basically every neuron has glutamate and GABA so billions of neurons contain these ~ acetylcholine (motor neurons -> muscles; autonomic as well); all that stuff that happen in periphery like control of the heart - peptides: classical; incredibly diverse; more than 100 at least; any one peptide is typically found in a restricted number of neuron; not found throughout the brain (i.e. histamine is in hypothalamus) - gases: weird because they are never packed into vesicles because they can go straight through membranes; the moment they are synthesized they are released; quite a bit of gas NT transmission is not the normal pre -> post, it can actually go the opposite way or wherever; it does not bind to a receptor just changes surrounding chemistry - monoamines: ~ catecholamines: dopa, epi, noepi ~ indoleamines: serotonin ~ histamine ~ excitatory: Glu ~ inhibitory: GABA; glycine ~ ATP purines

Synthesis:

+ ACh: choline is taken in during diet and transported; then there is an enzyme contained in the neuron called ChaT which transfers the acetyl group onto the choline + then the ACh goes through a special vascular transporter to get packaged in to the synaptic vesicle + the way that we categorize them is by the vesicular transporter they use (ACh has its own) + AChE degrades the ACh and it person tin the synaptic cleft; also target of things like pesticides (results in constant activation of muscles like the diaphragm) + Catecholamine synthesis - tyrosine (rate limiting step) -> DOPA -> dopamine -> norepi -> epi + Serotonin synthesis: - similar process but started with tryptophan - SSRIs: keep serotonin out in the cleft longer - psychotropic

Receptors

+ Ionotropic (low MW) and metabotropic (peptides) receptors

Neuromuscular junctions:

+ motor neurons release ACh onto muscles + the motor neuron shoves out a ton of ACh and make it to the ACh receptors (nicotinic receptors) + they have to travel a decent amount of distance to get to the receptors + Myasthenia gravis - image of eye lids drooping - ptosis (weakness) - given a AChE inhibitor, she can open her eyes better and can close her eyes tighter

Long term potentiation

+ cellular basis of learning + tetany

The NMDA receptor (at rest)

+ Glu released onto neuron at rest + depolarization comes in and now the AMPA receptor opens and goes towards 0, but the NMDA receptor doesn’t do anything initially bc there is a Mg block sitting there + now “we blast it” (according to peggy) in order to remove the Mg block and that increased activity (series of depolarizations using the AMPA receptors) allows the cell to shove the Mg out and now it can pass ions (passes Na, K and Ca) + the Ca also acts as a second messenger to release even more Ca in the cell + as this happens over and over again, you have a process of second messenger cascades + this is how we learn to associate one thing with another thing - need so much of it and a smaller stimulus can access an entire memory - it is a coincidence mechanism/detector

Lecture 9: Intro to Development

Structures in vertebrates: In what ways can fibers be organized?

+ Brain nuclei - Clusters of neurons that have similar functions NOT to be confused with the nucleus of a cell + Reticular fibers: - Some structures in hind brain have this structure rather than the nuclei structure - Technically defined as “not anatomically well defined because it includes neurons located in diverse parts of the brain” so identify it as not either of the other two… + Laminated structure (cortex particularly in mammals) - cerebellum and cerebrum - layered organization

Invertebrate ganglion

+ defined as a swelling that has neuronal cell bodies that are arranged on the outside of the ganglion and centrally you have the neuropil + this arrangement is also seen in the invertebrate brains - Reflected in morphology arrangements of invertebrates - Example: scorpion brain we see the neuronal cell bodies in the periphery of the neuropil + what’s a neuropil? - The neuropil is defined as “the space between neuronal and glial cell bodies that is comprised of dendrites, axons, synapses, glial cell processes, and microvasculature” - In vertebrates we have cell bodies embedded within our neuropil; a collection of cell bodies in vertebrates and have no “internal neuropil” arrangement + the only thing that relates ganglion between invertebrates and vertebrates is that they are a swelling on a nerve fiber

What defines a nervous system? What does a nervous system look like?


Sponges:

+ multicellular organisms + responds to its environments and organizes actions + have points of communication the look like synapses + so would we call it a nervous system or not? - no: we consider nervous systems to be composed of set aside group of cells that specifically perform neuronal functions - we can say that sponges do not have true nervous systems, even though they exhibit behavior

Requirements of nervous systems

+ communication + organization of effector tissue + subset of cells designated for these functions + What kinds of nervous systems can you imagine? - Simplest: a single neuronal cell; sensory-motor neuron - Next step in complexity: ~ Two types of neurons: sensory neuron, motor neuron - Third in complexity and most typical: ~ three types of neurons: sensory, motor, interneuron

Effector tissue is not technically a part of the nervous system because they are not neurons

C elegans

+ why do we use these as a model organism? - simple animal that can be studied + has 302 neurons,118 anatomical classes + can perform forward genetics screens - *forward genetics is when you can use the phenotype and move towards identifying the gene responsible, and the opposite is called reverse genetics where you start with a known gene and mutate in a way to determine its function by analyzing the resultant phenotypes + sensory neurons are clustered in the head + the motor neurons are in the head and extend down the ventral surface of the body

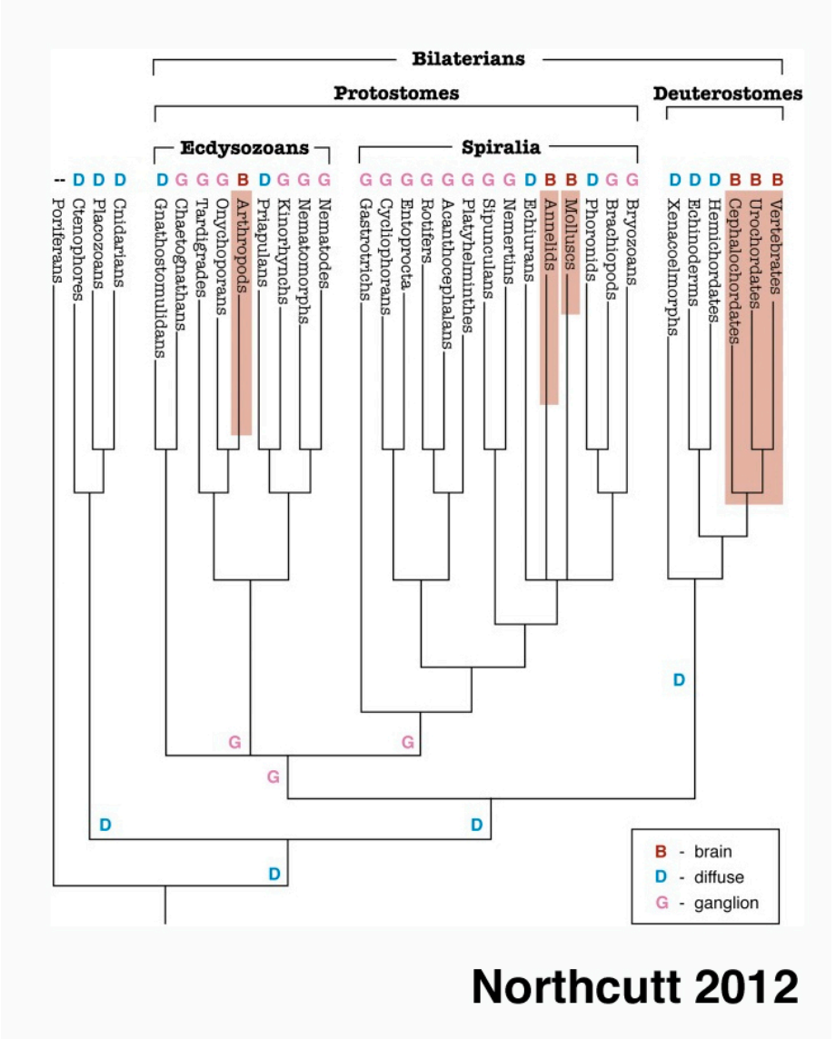
Cladograms

+ gastropods: snails - ganglionic nervous system; no brains + polyplacophora - have a chordal nervous system; kind of like ganglion because they are stretched out along the body from head to anus but are different because it is a form of centralized nervous system + cephalopods - squid, cuddle fish, octopi - has a brain that brains wraps around the esophagus (circumesophogeal brain)

Invertebrate brains (outgroup being vertebrates, but more specifically chordates)

+ invertebrates - ventral neural tube - unipolar morphology - architecture of the brain: neuronal cell bodies are segregated from the neuropil - no myelin + vertebrates - dorsal neural tube - multipolar morphology - architecture of the brain: neuronal cell bodies are embedded within the neuropil - we use myelin (pain is an unmyelinated pathway which is why it takes a minute for us to feel the pain) **The size of the brains is not included in this, meaning the size of an organism’s brain does correspond to our classical definition of “intelligence” ex: octopus vs mice

Remember, biology has exceptions

+ these are not necessarily hard and fast distinctions between vertebrates and invertebrates

What is cortex??

+ vertebrate definition of cortex has three properties - grey matter on the surface of the brain - layered - principal/apical dendrite

Cerebellar cortex

+ made up of three layers: the molecular layer, the granule cell layer and the Purkinje cell layer in the middle + The 6 layers of cortex: + whats the purpose of the layered organization? - organize the inputs and the outputs + type 1 neurons: called projection neurons that are responsible for sending info out + type 2 neurons: neurons that restrict their dendrites and axons

Brain size

+ whales have massive brains so does that mean they are smarter than us??? + does brain size have anything to do with intelligence? - we need to look at brain AND body size + how big is our brain? - if we plot brain size and body size, we see that our brains are very big in comparison to our own body - so we can take the log function of these mammals and see that yes there are some outliers but there is a clear linear relationship between body weight and brain weight - we fall above the line in that our brain weight is slightly greater than our body weight in comparison to other animals



Lecture 10: More Development? Sorta?

ctenophores

+ type of jellyfish (comb jellies) that has a nervous system that opens and closes their mouth + there are 6 cell types but none look anything like neurons suggesting that comb jelly fish are not a part of the broader family of jelly fish bc jelly fish have a conventional nervous system + because of that, evolutionary biologists think that comb jellyfish - do have neurons - evolved independently - might have been placed in the wrong evolution group

Mammalian brains

+ cerebral cortex (coronal slice) - two sheets for each hemisphere that can be layed out - so far we have been talking about one particular kind of cortex (neo cortex) ~ neo cortex is called isocortex because in humans it kind of looks the same as you move across it; but near the edges the cortex thins out and becomes three layered cortex (but still counts as cortex) found along the medial and posterior edge of cerebral cortex and that is the hippocampal formation ~ periform cortex: primary olfactory cortex - how big is cerebral cortex if you flatten it out? how many pizzas? ~ 14-16” ~ very difficult to get these measurements even today ~ one hemisphere is 800 square cm ~ what about a rat?? 7.6cm ~ but humans have a surface area is about 1600cm2 dealing with the size of brains by making sulci and gyri so about 2/3 of it are actually tucked away

things are topographically mapped in the brain

+ but what about the rest of the cortex that isn’t primary sensory? - researchers looked at Nissels stains - distinguished 5 different areas of psycho-architecture - but Brodmann divided that brain as well and is what it typically used; about 50 areas identified ~ each of these areas should have different functions but it was never done like that and would be difficult to do ~ it has been done in rats and divided neo cortex using a lot of functional studies; there are about 30 areas in a rat ~ in monkeys there are about 70 areas ~ what’s the surface area of one hemisphere? 70cm2 ~ eye muscles are not innervated in motor cortex ! Only voluntary muscles not there and that are innervated in FEF - Glasser et al. did it again and got about 180 areas based on fMRI data in order to try and divide up neo cortex

Brodmann's Areas


The surface area of V1 increases with species but it isn’t proportional

+ cross section of rat - we see neo cortex and hippocampus - 1.5 cm of the surface area and 1.2 cm is hippocampus but in humans we had 15cm which is not proportional based on the difference in surface area of cortex

Somatotopic Map


+ in mice there is a huge dedication of somatosensory cortex to the whiskers - mice have several representations of each of the whiskers in the brain because each whisker is incredibly sensitive + in humans it would be the hands! (see homunculus image) + in star nosed moles: has weird lil nose that helps it sense the world around it; if you look in the neo cortex, you will find that each of these rays has its own separate representation in the brain + so this shows us that if you move across species the size of individual areas corresponds to the ecology of the world that these animals face which explains that disporpotaional sizes between mice and humans; this holds as we discuss animals in the vertebrates + the spinal chord corresponds to about 2% of the volume of the CNS in humans but in rodents its about 30%

Animals

+ Marmosets: doesn’t have a corpus collosum + Echidnas: much larger brain and many more sulci; doesn’t have a corpus collosum but have a massive anterior commissure? - whats the cortical anatomy? + mormyrid electric fish: they go around and send out an electric field and then use it as a radar to sense the reflected electric field which is why they can live in darker areas of water; the way they deal with this information is through cerebellum + trout + bichir: has a large telencephalon; having a big telen. is not that special; in fish, we see that fish with big telens. are sharks, ratfish, dogfish

Lecture 11: Chemical Senses

OLFACTION

+ Rodents possess turbinals (turbinate bones) + Two bones are the maxilloturbinate (upper) & ethmoid turbinate (sieve-like appearance) + Primary olfactory neurons (PONs) travel through cribriform plate to reach olfactory bulb + Considered FNI + Ongoing adult neurogenesis right here in the olfactory epithelium! + Other end of primary olfactory neurons go to mucosa - a mucous-filled surface to trap things out in the air (miscible) + Express 60 different odorant binding proteins + Three cell types: - Primary olfactory neurons - Support cells - Basal stem cells + Tons of fascicles. Filia, bc they’re so thin and thread-like. + Axons of PONs end in glomeruli of olfactory bulb. There they synapse with mitral and tufted cells. These project out of the olfactory bulb. Their NT is likely glutamate. + Also a bunch of granule cells in the olfactory bulb. They’re like amacrine cells - don’t have an axon. They’re also inhibitory. So they’re unlike granule cells you might encounter elsewhere, like in the cerebellum. - ‘So the glomerular layer is really a neuropil.’ - Periglomerular cells are also inhibitory - release GABA - Could be a lateral inhibition or gain adjustment effect + External plexiform layer looks v much like the central part of an invertebrate ganglia. + Mitral and tufted are outputs which send apical dendrites to surface. Thus olfactory bulb is a real cortex. Olfactory bulb is an outpouching of cerebral cortex during development. + Mitral cells SPIKE - there’s recurrent circuitry w granule cells in the external plexiform layer. + Olfactory marker protein - tons of expression in the glomeruli and in all fibers. K/O mice doesn’t seem to show deficits. + We have a frequency (tonotopic) and a visual space (visuotopic) map for our auditory and visual systems in our brain. - How do you make a ‘map’ of all the different odorants? - And how should you arrange the receptor types in the epithelium? - Compounds may differentially spread through the mucosa based on their different structures. - Turns out it’s not very clever - it does it by brute force. + Olfactory transduction process involved metabotropic receptors. - Golf (olfactory G protein) - V specific CNG ion channel - In the realm of 1000 genes for many mammals, but for humans a lot of these have become pseudogenes. - But just bc we have a brute force solution doesn’t mean we don’t also have a spatial map. + Each PON only expresses a single receptor gene. - Neurons that share the same gene only project to one or two of the same glomeruli (on each side of the brain) - so each glomerulus is responsible for only a few receptor genes. - Olfactory marker protein is essential for this! + Output cells go to piriform lobe - primary olfactory lobe is sometimes called piriform cortex. - Three-layered allocortex. (as opposed to six-layered isocortex of neocortex) + Olfactory tubercle is also massive in olfactory-heavy predators - (Ventral striatum composed of accumbens & olfactory tubercle) + Striatum projects to globus pallidus in telencephalon, and ventral striatum also projects to pallidal tissue - the ventral pallidum.

Lecture 12: Chemical Senses, Continued

Amygdala

+ Kluver and Bucy 1939 - Remove the amygdala – Kluver Bucy syndrome + Parts - Basolateral ~ Strong association with neocortex - Corticomedial ~ Found on surface of brain (not cortex but this is why has prefix cortico) - Central nucleus

Olfactory bulb

+ Anterior olfactory nucleus + Olfactory tubule + Primary olfactory cortex/pyriform cortex + Amygdala + Entorhinal cortex

In fruit flies

+ Olfactory receptors look different from those in vertebrates + N terminal is in cytoplasm, 7 transmembrane domains, and the C terminal ends up on the outside + Ionotropic receptors look like glutamate receptors but instead of binding glutamate they bind olfactants + The olfactory system ultimately looks pretty similar to that of vertebrates though + Similar glomeruli, projection neurons that go to lateral horn and mushroom bodies which function like the amygdala in vertebrates - Example of convergent evolution

Vomeronasal Organ

+ Anatomy - Projects to accessory olfactory bulb + Function - TRP2 receptors ~ Knockout – no response to pheromones from males/females ~ Suggests that VMO is important for giving pheromonal information that tells male mice whether they are encountering male or female mouse

Grueneberg Ganglion

+ Involved in responding to alarm pheromones + Induces fear responses

Taste

+ Taste buds - Not neurons - Each responds to different tastes - Clustered in papillae on the tongue + Categories of taste - Sweet - Sour - Bitter - Salt - Umami/Savory ~ Best responds to glutamate (MSG) - Remember in this order: Umami, Sweet, Bitter, Salt, Sour - First three use GPCRs ~ Umami – TASR1 (TAS Receptor 1) ~ Sweet – TASR2 (TAS1 and TAS2 also interact with TASR3) ~ Bitter – TASR2 ~ Salty – sodium channel ~ Sour – protons (PKD2L1)

Didn't have time to actually convert these into a format readable for the website but here are Week 7's notes as a pdf!

Didn't have time to actually convert these into a format readable for the website but here are Week 8's notes as a pdf!

Didn't have time to actually convert these into a format readable for the website but here are Week 9/10's notes as a pdf!